Polyphonic Analog Synthesizer

The outoftunomatic

This is an analog synthesizer I made in my apartment. It's a custom design. It's a 3-voice volts-per-octave analog synthesizer with a VCA, envelope generator, and pitch glide.

About

This was my go at making an electronic instrument from scratch building from the practical electrical engineering content I learned since my earlier projects.

Synth board

Skipping on components..

This synthesizer was designed to use the absolute minimum components needed to implement the features desired. From various internet schematics I analyzed each stage and optimized the designs for the absolute necessary. I used a lot of shady circuit tricks to get this to work. Unfortunately, it didn't stay in tune very well...

Development

Initially this was prototyped on a single standard breadboard, but it grew as I built it. It's still on a breadboard in my room. I will make a better version someday using some JFETs.

Synth development

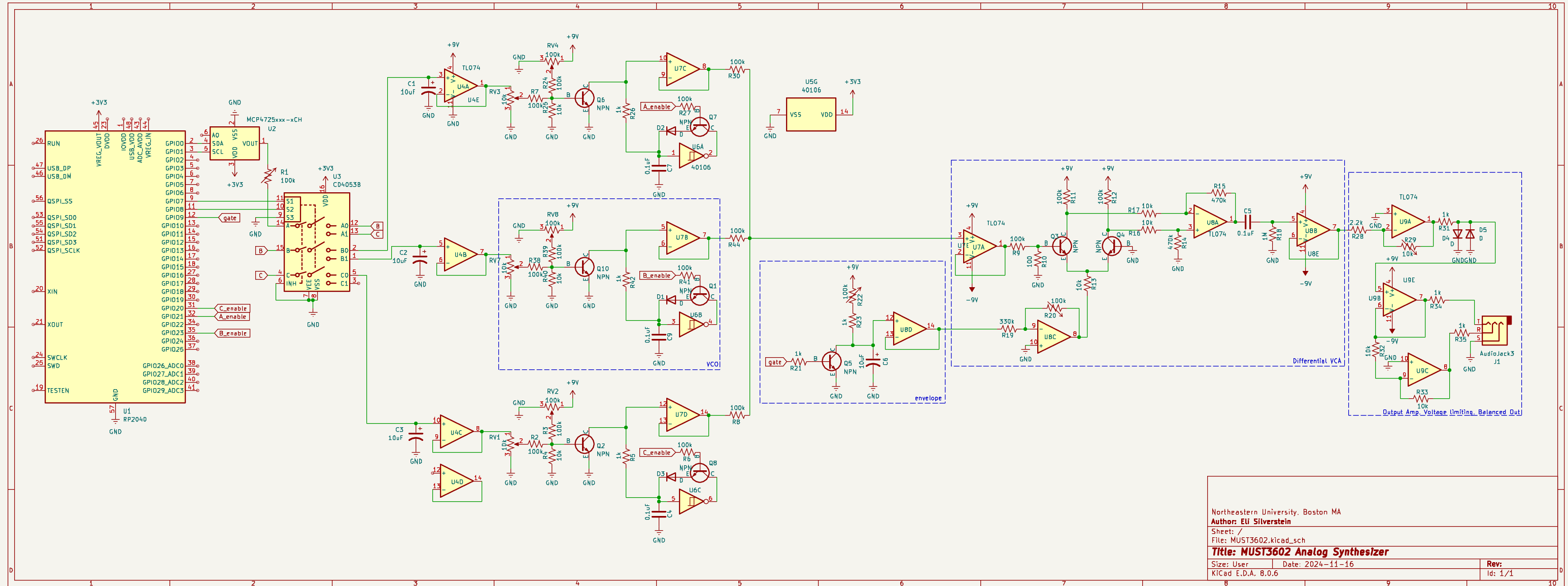
Synthesizer schematic!

Click on this to see the schematic for the synth!